Ir al contenido
INICIO
SERVICIOS
ANÁLISIS DE MUESTRAS
ESTUDIO DE DOSIFICACIONES
TRABAJOS DE TERRENO
ARRIENDO DE EQUIPOS
LABORATORIO PERMANENTE EN OBRA
VALIDACIÓN DE DOSIFICACIONES
ACREDITACIONES
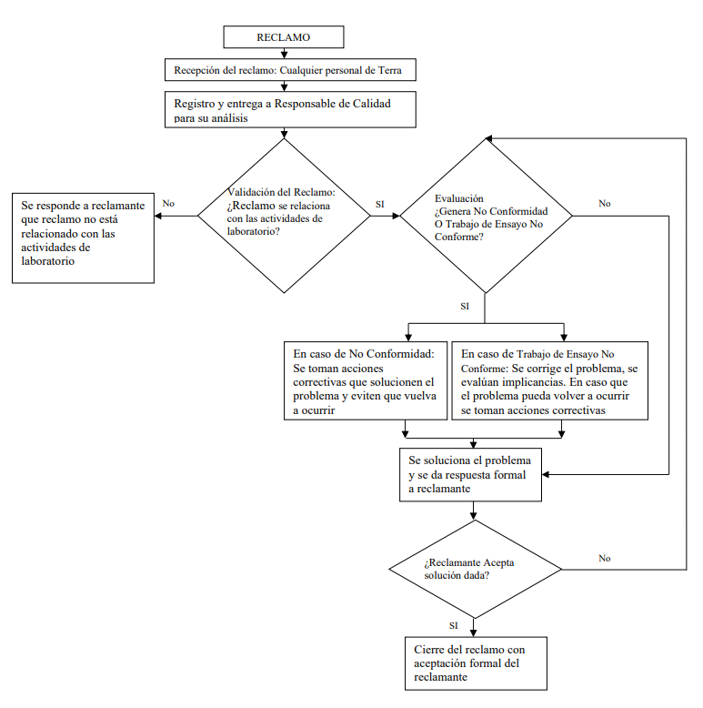
FLUJOGRAMA RECLAMOS
CONTÁCTO
DESCARGAR FLUJOGRAMA DE RECLAMOS
DESCARGAR AQUÍ